At Agenthum AI Solutions, we work closely with banking and finance leaders who face a critical question every day. “How do you protect your institution from billions in potential losses while delivering seamless customer experiences?”
The answer lies in shifting from reactive to predictive strategies. Today, we’re sharing insights from our work helping financial institutions leverage Predictive AI to identify and prevent loan defaults and credit card fraud before they occur.
Why the Traditional Approach Is No Longer Enough
Through our partnerships with banks and financial institutions, we’ve seen the staggering cost of reactive risk management. Global payment fraud losses exceed $40 billion annually, while loan defaults cost banks hundreds of billions each year. When our clients came to us, many were struggling with systems that only detected problems after damage was done.
The question we consistently hear: “What if we could predict these issues days, weeks, or even months in advance?”
That’s exactly what we deliver with our Predictive AI solutions.
Use Case 1:
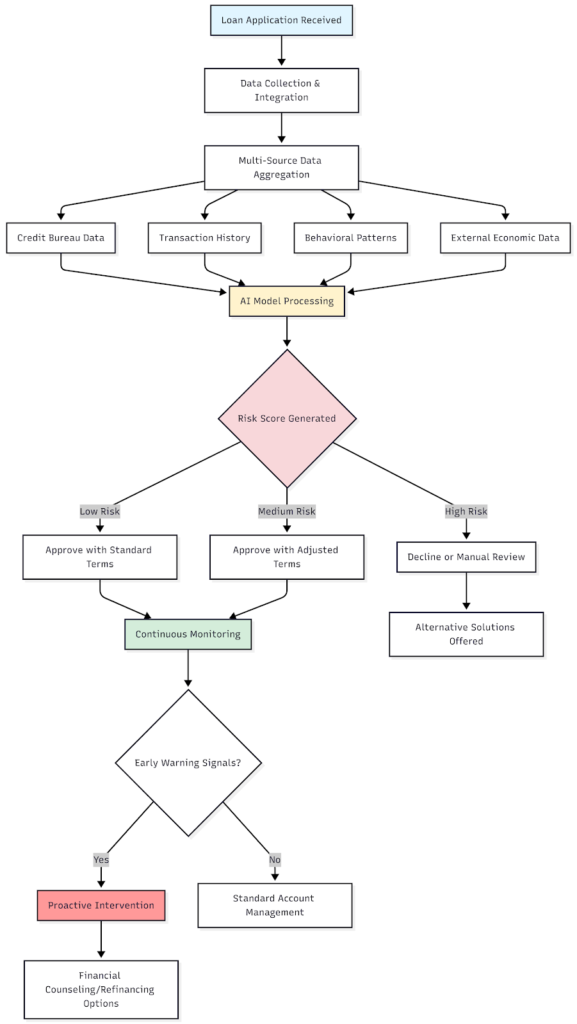
Predicting Loan Defaults with AI
The Challenge Our Clients Face
When a customer applies for a loan, banks must make a critical decision with incomplete information. Traditional credit scoring models analyze basic data points—credit history, income, existing debt. While foundational, these models miss the subtle behavioural patterns that our AI systems are designed to detect.
The Agenthum AI Approach
Our predictive loan default systems analyze hundreds of variables simultaneously, creating a comprehensive risk profile that goes far beyond traditional scoring:
[Loan Default Prediction Process Flow]
| Analysis Dimension | What We Analyze |
|---|---|
| Traditional Credit Metrics |
|
| Advanced Behavioral Analysis |
|
| Economic Context Integration |
|
| Digital Behavior Insights |
|
Our machine learning algorithms identify complex relationships between these variables that human analysts cannot spot at scale. For example, we’ve trained our models to recognize that certain combinations—such as frequent small cash withdrawals at unusual hours, declining average account balances, and increased credit card usage—can indicate a 73% likelihood of default within six months.
Real Results from Our Banking Clients
Financial institutions implementing Agenthum AI’s predictive loan default systems have achieved:
Rather than simple approve/reject decisions, our solutions enable tiered risk management. A customer flagged as moderate risk might receive approval with adjusted terms, paired with financial wellness resources, or proactive refinancing options—all before problems arise.
Use Case 2:
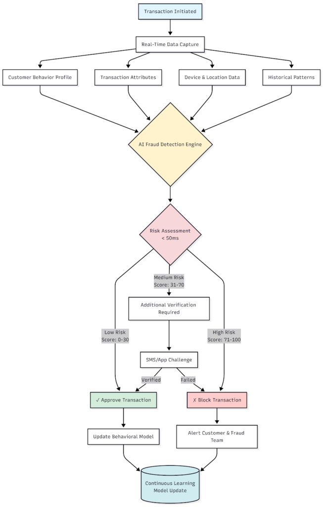
Real-Time Credit Card Fraud Detection
The Fraud Challenge
Credit card fraud is an arms race. Fraudsters constantly evolve their tactics using stolen credentials, synthetic identities, and sophisticated techniques. We’ve helped our clients move beyond traditional rule-based systems that generate excessive false positives—declining legitimate transactions, frustrating customers, and costing millions in lost revenue.
How We Build Smarter Fraud Detection
At Agenthum AI, we create dynamic behavioural profiles for each cardholder using advanced machine learning. Our systems learn and adapt in real-time, analyzing:
[Real-Time Fraud Detection Flow]
| Signal Category | What We Analyze |
|---|---|
| Transaction Patterns |
|
| Geographic Behavior |
|
| Temporal Patterns |
|
| Device Intelligence |
|
| Velocity Monitoring |
|
When a transaction occurs, our AI instantly compares it against the customer’s unique profile and broader fraud patterns we’ve identified across millions of transactions. A $200 grocery purchase near home? Normal. That same purchase at 3 AM in a foreign country, minutes after a gas station charge 500 miles away? Our system flags it immediately.
Continuous Learning, Continuous Protection
What sets our solution apart is continuous adaptation. Our models learn from every transaction across our entire client network, detecting emerging fraud patterns—sometimes before security teams know they exist. When fraudsters exploit a new merchant category or payment method, our system automatically adjusts detection parameters across all clients.
Measurable Impact for Financial Institutions
Our financial institution clients report:
(fewer legitimate transactions declined)
The customer experience transforms too. Legitimate transactions flow seamlessly while actual fraud gets stopped instantly—often before customers know their information was compromised.
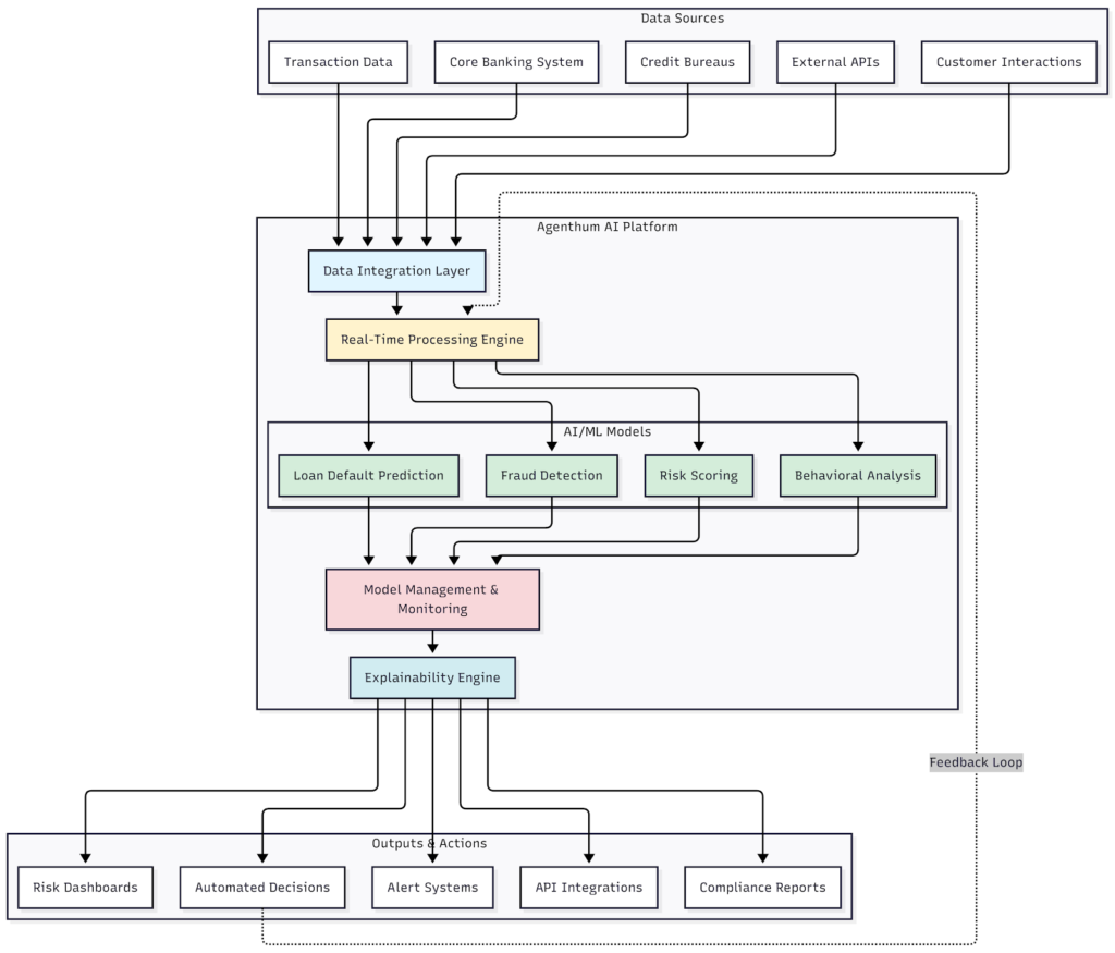
The Technology Stack We Deploy
At Agenthum AI Solutions, we leverage cutting-edge technologies to deliver these results:
[ Agenthum AI Solutions – Predictive AI Architecture]
| Layer | Technologies & Capabilities |
|---|---|
| Machine Learning | Random Forests, Gradient Boosting, and Neural Networks optimized for financial risk modeling |
| Deep Learning | Advanced architectures for detecting subtle, non-linear patterns in transaction behavior |
| Natural Language Processing | Analysis of unstructured data such as customer interactions, communications, and external signals |
| Real-Time Stream Processing | High-throughput stream processing for millisecond-level transaction decisions |
| Explainable AI | Transparent, auditable models designed to meet regulatory, compliance, and governance requirements |
Beyond Risk Reduction: Strategic Value We Deliver
Our clients discover that Predictive AI provides advantages beyond loss prevention:
Regulatory Confidence:
Our automated, auditable decision-making helps you meet strict compliance requirements around lending and fraud prevention.
Operational Efficiency:
Automated risk assessment frees your analysts to focus on complex cases requiring human judgment.
Personalized Banking:
Understanding customer behavior enables you to offer tailored products and proactive financial guidance.
Competitive Edge:
Superior predictive capabilities let you offer better rates to low-risk customers while maintaining portfolio health.
Customer Trust & Loyalty:
Protecting customers from fraud and helping them avoid financial hardship builds lasting relationships.
How We Address Implementation Challenges
We know implementing Predictive AI comes with challenges. Here’s how we help clients navigate them:
Data Quality & Integration:
We assess your data landscape, implement robust data pipelines, and ensure accuracy across all systems.
Fairness & Bias Mitigation:
Our models are designed with fairness at their core. We continuously monitor for bias and ensure equitable lending practices.
Explainability & Transparency:
We provide clear explanations for every decision, satisfying both regulators and customers.
Privacy Protection:
We implement enterprise-grade security and privacy frameworks that comply with all relevant regulations.
Continuous Improvement:
Our models evolve with your business. We provide ongoing monitoring, retraining, and optimization.
The Future We’re Building
At Agenthum AI Solutions, we’re already working on next-generation capabilities:
- Federated Learning:
Training models across multiple institutions without sharing sensitive data - Advanced Graph Analytics:
Mapping fraud rings and financial networks with unprecedented accuracy - Predictive Financial Wellness:
Identifying customers at risk of financial stress before crisis hits - Quantum-Ready Algorithms:
Preparing for the next leap in computational power
Why Partner with Agenthum AI Solutions?
We’re not just another AI vendor. We’re your strategic partner in financial transformation:
- Deep Financial Services Expertise:
We understand banking regulations, compliance requirements, and industry nuances - Proven Track Record:
Our solutions are deployed at leading financial institutions, protecting billions in assets - End-to-End Implementation:
From strategy to deployment to ongoing optimization, we’re with you every step - Scalable Architecture:
Our solutions grow with your institution, from regional banks to global enterprises - Dedicated Support:
Your success is our success. We provide continuous support and strategic guidance
Ready to Transform Your Risk Management?
The future of banking is predictive, and financial institutions that embrace AI-driven risk management today will lead tomorrow. At Agenthum AI Solutions, we’ve helped our clients reduce fraud losses by millions, improve loan portfolio quality, and deliver exceptional customer experiences.
Let’s discuss how we can help your institution:
- Reduce loan default rates by 25-40%
- Cut fraud losses by 50-70%
- Improve customer satisfaction while protecting your bottom line
- Stay ahead of emerging risks and compliance requirements
Schedule a consultation with our team today. We’ll analyze your current challenges and show you exactly how Predictive AI can transform your operations.
Contact Agenthum AI Solutions
📧 support@agenthumsolutions.com
📞 91 955 582 1832
🌐 www.agenthumsolutions.com
Agenthum AI Solutions: Transforming Financial Services Through Intelligent Automation


