Background
A global consumer goods company set out to modernize how applications are planned, developed, and maintained. As part of this transformation, the company wanted to pilot a GenAI-first approach by building a fully digitized Sampling (Trials) Application used by ~150 Team Leaders and ~4,500 Execution Agents.
The objective was not only to build the application but also to prove that GenAI could significantly reduce development time, cut costs, and make change management more agile across the entire SDLC.
What They Do
The organization runs large-scale consumer sampling (trials) programs using a distributed field workforce. Their day-to-day operations include:
• Planning and assigning sampling activities to field agents
• Managing on-ground execution of consumer trials
• Capturing geo-tagged attendance, photos, and execution proof
• Collecting consumer confirmations through IVR or digital forms
• Reconciling execution data with consumer confirmations
• Publishing trial and consumer data for reporting and audits
This process spans planning, execution, consumer interaction, and stewardship across multiple personas.
Challenges
| Challenge | Description |
|---|---|
Our Approach
Agenthum Solutions implemented a GenAI-first delivery model across the entire software lifecycle, using AI to assist in requirements analysis, design, development, testing, and operations. This reduced manual effort and accelerated delivery while improving quality and agility.
Key capabilities delivered included:
- GenAI-assisted planning to generate user stories, acceptance criteria, and UI/UX drafts.
- AI-accelerated backend, frontend, and mobile development using Copilot and CodeWhisperer.
- A unified multi-persona system with TL portal, EA app, consumer confirmation, and stewardship.
- AI-augmented testing to create test cases, automate UI/API checks, and reduce manual QA.
- An agile CR model enhanced by LLM-driven impact analysis and code suggestions.
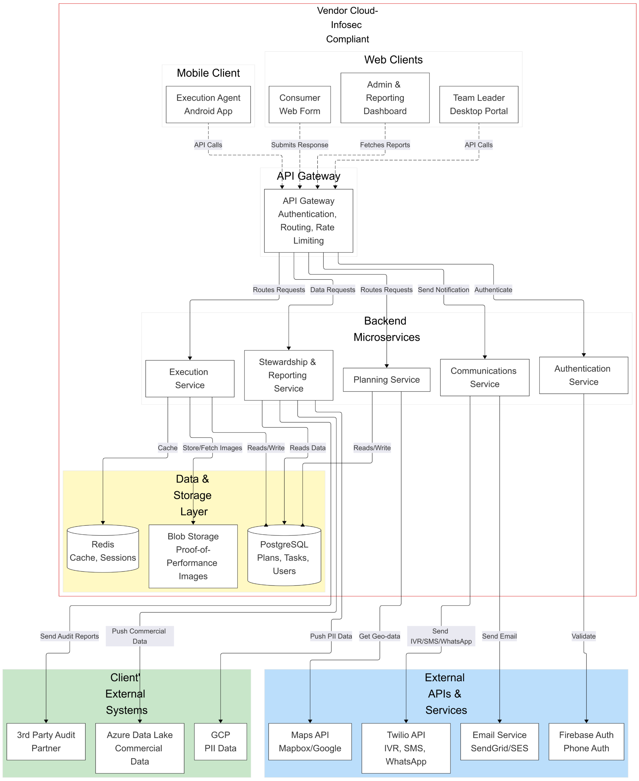
Solution Architecture
1. Planning Module (Team Leader Portal)
- React.js web portal for creating tasks, planning routes, and assigning work to EAs.
- Integrated map features (location pinning & geo-fencing) for accurate task targeting.
- Real-time visibility into planned vs. completed activities.

2. Execution Module (EA Mobile App)
- React Native Android app for receiving tasks and marking geo-tagged attendance.
- Photo capture with automatic timestamp and location metadata.
- OTP-based consumer confirmation submission during sampling.
3. Consumer Confirmation Layer
- Twilio-powered IVR flow linked to each EA for consumer verification.
- Simple mobile-friendly web forms for digital confirmations.
- Automated communication triggers via SMS/WhatsApp/Email.
4. Stewardship & Reporting
- Reconciliation of EA submissions with consumer confirmations using geo and time checks.
- Automated daily data push to Azure (commercial) and GCP (PII).
- Audit-ready reporting for compliance and sampling oversight.
5. GenAI-Enhanced SDLC
- AI-generated user stories, acceptance criteria, and boilerplate code.
- Automated test case generation and security scanning.
- LLM-powered CR analysis enabling faster enhancements post-launch.
Tools & Technologies Used
| Category | Technologies Used |
|---|---|
| Frontend |
|
| Backend & Microservices |
|
| Cloud & DevOps |
|
| AI / GenAI Tools |
|
| Third-Party Integrations |
|
Key Results & Business Impact
Quantitative Impact
| Metric | Before | After |
|---|---|---|
| Development Effort | High person-days | 40–50% reduction |
| Change Request Turnaround | Slow & manual | 30–50% faster |
| Application Uptime | Varied reliability | >99.5% uptime |
| Data Push Accuracy | Occasional mismatches | 99.9% accuracy |
Strategic Impact
- Established a repeatable GenAI-first SDLC model for future applications
- Dramatically improved agility for enhancements, CRs, and UI/UX updates
- Reduced dependency on manual coding and QA
- Created a scalable, compliant architecture for large-scale rollouts
Conclusion
By embracing a GenAI-first engineering model, the global consumer goods company accelerated its Sampling Application development, reduced delivery time by nearly half, and improved operational agility. The pilot successfully demonstrated how GenAI can transform enterprise application development — enabling faster innovation, stronger governance, and a scalable foundation for future digital initiatives.